有民眾向《壹蘋新聞網》爆料,直屬台鐵企劃處發生嚴重職場霸凌案,霸凌者是名林姓高級專員,將任內繁重工作全都丟給底下科員處理,包含目標管理機制、目標管理手冊、國營事業標竿學習等業務,導致員工重度憂鬱症,甚至曾須每天吃大量的藥才能勉強睡1、2個小時入眠。

爆料者指出,高級專員每天都在座位上化妝、看手機等情形,包含塗眼影、畫睫毛、擦腮紅、補粉,還到茶水間慢慢沖泡手工咖啡,一弄就是半小時到1小時,2但只要別人一離開座位就馬上傳LINE詢問行蹤,質疑同事摸魚要求趕快回座位,並諷刺同事是薪水小偷。爆料者更形容,上班時連上廁所都得向「女王」報告!

不只如此,高級專員疑似竟為了維持肌膚白皙,悍然拒絕在辦公室內打開任何窗簾,導致辦公室長年不見天日,宛如醫院太平間,令人更加憂鬱了。然而,這名高級專員卻還被提名為113年績優人員,雖已被投書檢舉了3次卻疑似都被上層粉飾太平搓掉,讓投訴者直指,這都是助長職場霸凌歪風的推手!

林姓專員已多次遭檢舉,交通部院首長信箱申訴內容。民眾提供
林姓專員已多次遭檢舉,交通部院首長信箱申訴內容。民眾提供

《壹蘋新聞網》求證曾在高級專員底下的一名科員表示,目前每個專員下面約有4至5人編制,從去年入職後就感到巨大壓力,自今年5月起就連續看了5次身心科進行治療,且9月底至10月初時,就曾有同事向院首長信箱申訴,但案子在處內直接被處理掉了,根本沒有上達副總、總經理或董事長。

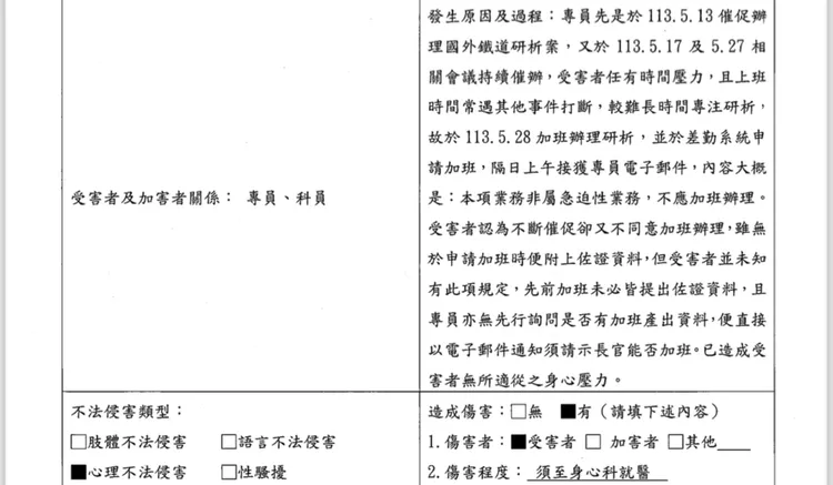
科員說明,讓他感到壓力的主因,為高級專員要求承辦的研究案頻頻催促辦理,但卻被上層認定非急切性導致無法申請加班費等,目前也已提出不法侵害通報,近日台鐵正在處理中。同時,高級專員要求別人須處理非急切性的專案,卻被發現疑似常常在弄投稿的東西賺取稿費,且不確定是投在何種刊物上。

針對林姓專員不合理要求,科員已提出不法侵害通報,近日台鐵正在處理中。民眾提供
針對林姓專員不合理要求,科員已提出不法侵害通報,近日台鐵正在處理中。民眾提供
林姓專員底下的一名科員表示,從去年入職後就感到巨大壓力,自今年5月起就連續看了5次身心科進行治療。民眾提供
林姓專員底下的一名科員表示,從去年入職後就感到巨大壓力,自今年5月起就連續看了5次身心科進行治療。民眾提供

更有爭議的則是請假問題,高級專員光今年就請了兩次長假出遊,分別為4/29至5/6,以及10/7至10/19,最長就有連續超過2週時間,且近期10月這次還是業務旺季,要處理公司目標管理的年終考評,但是高級專員卻直接消失,更被另一名員工發現頻頻PO出日本、歐洲等地旅遊照相當愜意。

近期10月是業務旺季,但林姓專員卻直接請假逾兩週消失。民眾提供
近期10月是業務旺季,但林姓專員卻直接請假逾兩週消失。民眾提供

針對目前各門傳出的職場霸凌事件,台鐵則表示,目前申訴案件均依據勞動部「執行職務遭受不法侵害預防指引」訂定之「執行職務遭受不法侵害預防計畫」,建立職場不法侵害通報機制及處理程序,並成立調查委員會進行超然公正之調查及處理。

台鐵說也明,現行調查委員會委員由政風、職安、法務,以及工會代表及勞資爭議調解律師(外部)組成,調查及處理結果奉核定後會立即通知委員及當事人,並落實辦理調查建議。

推薦新聞:台鐵也爆「土皇帝」!不給加班費釀63人離職 集體投訴遭互踢皮球

林姓專員於業務旺季頻請長假,出國至日本、歐洲等地旅遊拍美照。民眾提供
林姓專員於業務旺季頻請長假,出國至日本、歐洲等地旅遊拍美照。民眾提供
作者簡介

莊偉祺

曾任職於生活網站、品牌,喜歡從旅程中觀察時事,從飲食感受每個人不同經歷。新聞不只是一時的熱議消息,更是能在日常中累積眼界的基石。


點擊閱讀下一則新聞 點擊閱讀下一則新聞
前分局長涉貪逾8.6億工程!高公局:已追繳約1.8億