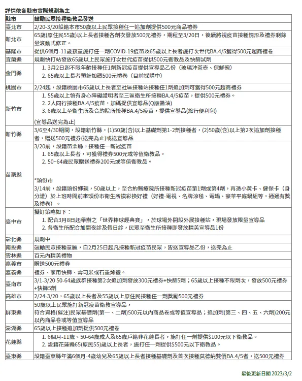
指揮官王必勝今宣布,「疫苗加一」專區正式上線,提供各縣市施打次世代疫苗的方式和地點,以及各縣市政府祭出的優惠措施。
指揮中心分析,從2022年起,本土病例死亡數累計1萬7114例,其中7879人未曾接種新冠疫苗,佔比高達46%;王必勝強調,沒打疫苗的風險遠高於疫苗副作用,1萬7114例中75歲以上佔比11627例,因此強烈呼籲民眾盡快施打次世代疫苗。
指揮中心社區防疫組組長莊人祥則說明,昨(3/1)莫德納次世代疫苗接種21,017人,整體而言疫苗共接種24,064人次;目前疫苗涵蓋率為第一劑94%、第二劑89%、基礎加強劑0.9%、追加劑76.4%,第二次追加劑23.4%、65歲以上46.3%。
 
                                                        
                                                     
                                                        
                                                     點擊閱讀下一則新聞
                                        點擊閱讀下一則新聞
                                        轟台灣疫苗藥害救濟「慢又嚴格」 醫嘆:政府認為民眾自己有病
                                    
 
                                 
                                            
                                            
                                         
                                     
                                     
                                     
                                     
                                    



