「我說話、我做事,我都會負責,一切公開透明,不會有拖了兩年還調不到的會議記錄。」黃珊珊今天在臉書發文表示,陳時中說她剽竊他人點子,她認為要憑事實說話,這是政治人物的基本。根據2020年2/14到2/19這周的會議記錄,可以證明她當時正在構思防疫計程車隊與防疫旅館,脈絡清晰可見。

她指出,2月14日,當時居家隔離/檢疫的入境旅客的就醫規範不明,所以請交通局號招防疫計程車隊。而為了收留被一般旅館趕出來的外國人,原本的討論方向是設置集中檢疫所,但發現局處提的幾個地點不理想,所以開始考慮劍潭活動中心、陽明山,或比較偏遠的私人飯店。

翻攝自黃珊珊臉書
翻攝自黃珊珊臉書
翻攝自黃珊珊臉書
翻攝自黃珊珊臉書

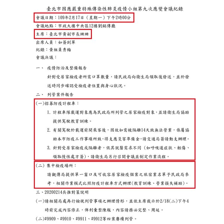
2月17日,我們討論防疫計程車的教育訓練,以及司機確診後的相關補償。同時,也請觀傳局提供旅宿業名單給民政局參考,教育訓練與營業補償部分則比照防疫計程車方式辦理。(這時候有二家旅館已經先協助市府收住居家檢疫旅客)。

2月19日,繼續追蹤執行進度。2月21日,台北市第一家防疫旅館上線,緊接著3月6日台北市公開防疫旅館手冊第一版。中央則是到了3月30日,才給出防疫旅館指引。

翻攝自黃珊珊臉書
翻攝自黃珊珊臉書
翻攝自黃珊珊臉書
翻攝自黃珊珊臉書

拉出會議記錄,各位可以看到她在二月中已經著手進行防疫旅館規劃,也可以發現選舉如何讓一個人悖離專業價值、學會收割他人成果。她相信,這不是民主進步該堅持的價值,甚至連支持者,都開始找不到過去的部長,究竟是去了哪裡。「公開透明,就是這麼簡單,請問陳時中,你的會議記錄又在哪裡?」

★快點加入《壹蘋》Line,和我們做好友!

★FB按讚追蹤《壹蘋新聞網》各大臉書粉絲團,即時新聞到你手,不漏任何重要新聞!

壹蘋娛樂粉專

壹蘋新聞網粉專