綜合中國媒體報導,事件發生在6月6日下午,據現場學生向家長透露,當時一名11歲學生在籃球架下方坐著,其他學生則在打球,籃球架不知為何突然垮掉,坐在下方的學生在籃球架直接砸中胸口,「骨頭都出來了」。
推薦新聞:夫妻進餐廳吃「免費自助餐」被眾人打招呼 糗!他們2分鐘嗑光急逃
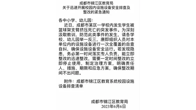
高新區桂溪街道辦工作人員表示,被砸學生立即被送醫搶救,但不清楚最新的救治情況。不過錦江區教育局昨天已經發出緊急通知,要求各中小學和幼兒園對校園設施全面檢查,指出「某區一學校內發生學生被籃球架支臂擠壓死亡的突發事件」,間接證實了該學生已經喪命。

爆料信箱:news@nextapple.com
★加入《壹蘋》Line,和我們做好友!
★下載《壹蘋新聞網》APP
★Facebook 按讚追蹤
點擊閱讀下一則新聞
鄭麗文稱中國動武針對台獨「習近平當我們一家人」 被網友酸爆了