王鴻薇17日上午在立法院舉辦「太誇張!洗產地被起訴廠商竟標國防部近億標案」記者會。王鴻薇提到,國防部不知道是沒管制,還是管制讓廠商有很大的漏洞可以鑽。該廠商不只在去年開記者會爆料後仍能夠持續得標,今年6月桃園地檢署將陳姓負責人起訴後,10月13日國防部空軍司令部公布的採購案卻仍由該廠商得標。沒想到被停權、被起訴的黑名單廠商竟還能一再得標。

國防部空軍司令部公布的採購案。王鴻薇辦公室提供
國防部空軍司令部公布的採購案。王鴻薇辦公室提供

王鴻薇指出,去年4月就在記者會爆出,廠商豐益國際聯合公司外購飛彈原料用大陸製品洗產地遭中科院解約、停權。結果該廠商陳姓負責人竟能用久宜機械、永冠應材等同負責人其他公司的名義,持續承攬國防部的標案。過去有委員向國防部長質詢時,國防部也承諾會請中科院將黑名單廠商給予國防部管制。

王鴻薇認為,沒有最離譜,只有更離譜,查了一下政府採購網,光114年,陳姓負責人用豐益、久宜、永冠等三家公司的名義就承攬國防部30件標案,金額達9194萬。因為豐益公司雖然被盯上,但國防部不會查、不敢查?就用久宜機械的名義投標還得標了25案標案,真是誇張又狡猾。

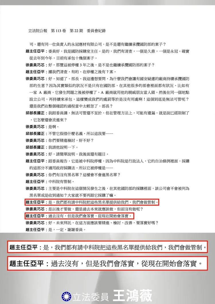
會議記錄。王鴻薇辦公室提供
會議記錄。王鴻薇辦公室提供

王鴻薇表示,這樣如此囂張、不肖的廠商,在洗產地的行為被爆出、被起訴後,還能一而再、再而三的得標,就是把國防部和政府採購法看沒有!明明應該已經成為拒絕往來戶的黑名單廠商,在有洗產地的前例下依然能夠不離不棄,國防部應該給外界交代。

作者簡介

李俊毅

待過電視台,也混過網媒;不定時駐足國會,更常追著政經軍聞到處跑,相機、電腦不離身,永遠準備好紀錄現場和專訪,就是一個在新聞浪潮裡的衝浪奇男子。