對此沈伯洋在昨(17日)直播中提到台灣禁止團客赴中的原因,只是因為中國禁止團客來台旅遊,所以我們也禁止團客去,就是國際交流的對等原則而已。然而,中國國民黨羅智強、陳玉珍等人一再的在媒體上誤導大眾,說台灣政府限制人民的遷徙自由,這是完全錯誤的講法,台灣人自由行完全是可以去中國的,現在只有禁止旅行業者以招攬團客的方式過去,因為中國也禁止團客來台灣觀光。

根據觀光局數據統計,台灣人赴中觀光人次為176萬人次左右,中國人來台觀光則僅有22萬人左右,立委沈伯洋痛批中國國民黨非常可惡,數據攤開來就可以明顯的看出,是誰在阻止觀光,而中國國民黨卻要求行政機關立即解除團客,再者旅行社其實是中國非常重要的一個統戰的節點,開放團客觀光這件事情,其實是一種一條龍的統戰模式,台灣現在就已經被滲透了,還把這個滲透的門打的更開,這就是中國國民黨的陽謀。

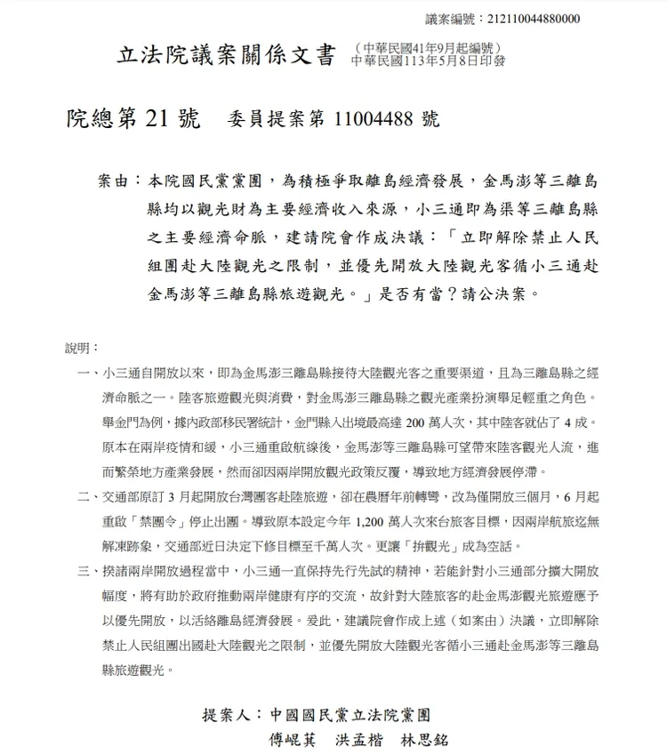
另外,中國國民黨表示通過此決議是為了促進金馬澎的觀光,進而繁榮地方產業發展,然而,台灣對中國觀光客來台並沒有限制,是中國政府禁止他們的人民來台,沈伯洋委員則說,中國國民黨的決議應該要寫「建請習近平開放中國人到金馬澎觀光」才對,請我們行政院做要幹嘛?但是此決議已經在16日通過,中國國民黨再度的把臺灣的國安危機,再往上升一個層次。


推薦新聞:國民黨提案「立即解除赴中禁團令」 沈伯洋:罔顧國人安全


圖片截自於立法院議事暨公報資訊網。
圖片截自於立法院議事暨公報資訊網。