司法院15位大法官中,包括院長許宗力、副院長蔡炯燉以及許志雄、張瓊文、黃瑞銘、詹森林、黃昭元共7人的任期將屆滿,據推算,預計將在7月份提名新任大法官,如今網路上卻出現一份推薦民進黨團總召柯建銘擔任大法官的推薦信,由於沒有留下推薦人名稱,尚不確定是愚人節惡搞還是真的打算發起。

該推薦連署書內容提到柯建銘的專長,身為民進黨立法院黨團總召,在第十一屆國會第一會期,屢次批評在野黨所提的《國會改革舞法》、《花東快速公路建設特別條例草案》、《國道六號東延花蓮建設特別條例草案》及《環島高速鐵路建設特別條例草案》是毀憲亂政,經在野黨多次解釋及發表新聞稿後,仍屢勸不聽、我行我素,充分表現對憲法解釋的天分及專長,善於僭越司法院大法的職權。

 

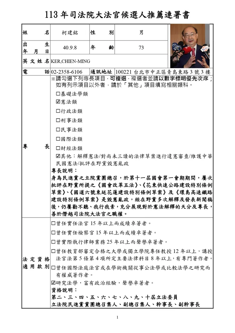
推薦柯建銘當大法官的連署書在網路上流傳。讀者提供
推薦柯建銘當大法官的連署書在網路上流傳。讀者提供

該推薦書更說柯建銘的法定資格適用款別為「研究法學,富有政治經驗,聲譽卓著者」,細數他擔任9屆立法委員,又擔任過民進黨團總召、代理黨主席、政策會執行長等。

推薦書嘲諷柯建銘是維護憲法的不二人選。讀者提供
推薦書嘲諷柯建銘是維護憲法的不二人選。讀者提供

在推薦說明方面,內容提到柯建銘作為立委,在立法院充分表現對於憲法的熱情及獨到見解,獨排眾議對在野黨提出的法案進行一人「違憲審查」,硬是踰越立委職權干預司法院大法官之職能,對社會大眾展現「跨領域」才能,大酸「現今社會重視職能跨領域的人才培養」,柯建銘不僅能立法、質詢、審查預算,還能解釋憲法、一人違憲審查。

推薦說明欄更指出,柯建銘對解釋憲法充滿無限可能,但凡在野黨提出之任何法律草案,尚未釐清內容前便積極以「毀憲亂政」加以貼標籤,對於解釋憲法之熱情可見一班。

推薦人更揶揄說,本著為國舉才的心情,誠摯的向準總統賴清德推薦柯建銘為下一任大法官人選,可以避免立委多次解釋憲法而有破壞五權分立的疑慮,期盼柯建銘適才適所,遠離立法院,邁向司法院。


點擊閱讀下一則新聞 點擊閱讀下一則新聞
《國土法》延後上路惹議 行政院:未作成展延決議