高虹安上午近10時30分搭計程車抵達台北地院,她戴著口罩步入法院,有媒體問她對豪宅名車爭議有沒有要澄清,她僅微微點頭,不發一語隨即步入法庭。

高虹安早上搭計程車出庭。彭欣偉攝
高虹安早上搭計程車出庭。彭欣偉攝

此外,台灣國的民眾陳峻涵得知高虹安今天要出庭,一早就在法院外高舉「立即收押高虹安、終結Liar柯家班的」布條,批柯文哲是非不分、地方黨部龍蛇雜處,民眾黨淪為民眾堂。

民眾高舉立即收押高虹安的布條。丁牧群攝
民眾高舉立即收押高虹安的布條。丁牧群攝

去年10月資策會提起自訴指控,高虹安與資策會同仁共同發表的2篇期刊論文「Quality prediction modeling for multistage manufacturing based on classification and association rule mining.」、「Sparse Coding for Manufacturing Quality Prediction」,著作權屬於資策會,但高虹安大量引用在個人的博士論文中,其中一篇重製約8成,另一篇約3成,卻未註明出處,資策會不滿,因此提起自訴控告高虹安違反《著作權法》。

法院今年3月21日首次開庭,但僅傳喚資策會這方出庭確認自訴內容,資策會律師出庭後表示,高虹安侵權部分包括「姓名表示」、「重製改作」、「公開傳輸」等部分。

法官原本排定8月29日傳喚高虹安出庭,但高虹安以市議會開臨時會為由,向法院請假聲請改期,法官也將庭期改到今天上午,傳喚高虹安出庭。不過今天僅確認自訴人提吿內容,目前自訴階段比照檢方偵查程序,因此採不公開審理。

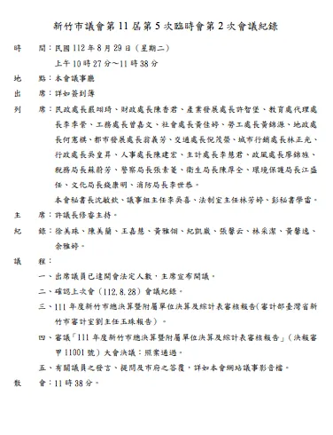
不過詭異的是,根據新竹市議會8月29日當天的會議記錄,及當天議事直播畫面,高虹安當天並未現身議會。

新竹市議會臨時會會議記錄。翻攝照片
新竹市議會臨時會會議記錄。翻攝照片

此外,高虹安近日捲入多起爭議,她9月間才因涉於立委任內詐領46萬30元助理費,被依貪污罪起訴,近日又被爆料搭保時捷等名車跑行程、還住5千萬豪宅,昨剛卸任的新竹市文化局長錢康明也踢爆,高虹安的「好朋友」(暗指男友李忠庭)公然干政,找幕僚喬事。

對此,新竹市府發言人徐千晴昨回應,載送高虹安的名車,是司機張先生私人車輛,高虹安皆有給付車資費用,並非外界所指接受坐車餽贈,至於豪宅是李忠庭以「5萬元合理市價」向自然人承租,並非建設或房地產相關公司,高虹安對租賃過程也不知情,也無收受建商贈與不當利益或對價關係。

此外,對於錢康明在臉書發文,高虹安的「好朋友」常在外面找市府幕僚「談事情」,還找他談跨年活動等語,徐千晴也強調絕無任何外人喬標案的事,高虹安已於錢康明指控的第一時間要求政風處儘速立案調查,逐一瞭解各局處首長及市長室同仁是否曾和李先生有逾越份際之互動。

李忠庭也發聲明強調和錢康明是舊識,他曾因市府初步萌生舉辦跨年晚會意向,和錢康明對跨年晚會活動音樂方面相互聊天及討論,但他深知無權干涉市府任何業務,也無任何市政決策權,絕無所謂約談局處首長或市府秘書私下喬事情等情事。


點擊閱讀下一則新聞 點擊閱讀下一則新聞
錢康明沉寂6天「我沒被摸頭」 開新粉專再談高虹安