警察大學說明如下: 有關第一張9月23日(星期五)晚間電子媒體報導所製作之圖卡,係該媒體與本校公關室承辦人電訪所自行製作,非本校發布之聲明。

第二張關於本校公關室人員與媒體對話,係本校公關室媒體聯絡承辦人今年9月23日(星期五)晚上21時左右受媒體電話詢問,經口頭回答後,該記者表示是否有文字可以參考?該員大意擅將自己辦理業務所繕寫之個人筆記資料,且未經長官核准授權,以LINE傳送給該記者參考,但完整對話紀錄下有說明「沒發新聞稿」。

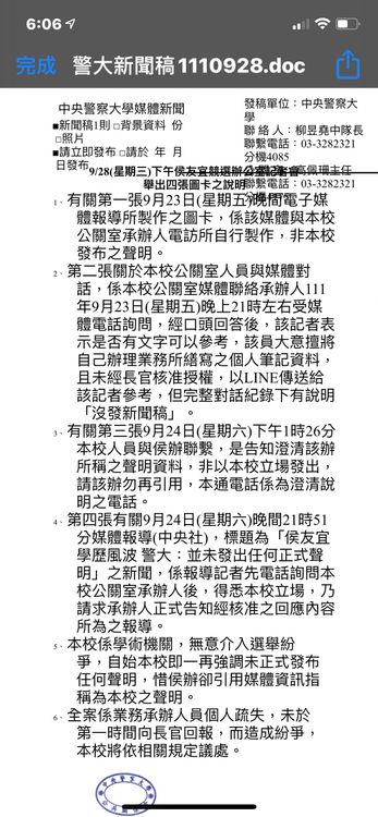
警察大學傍晚發出聲明。翻攝畫面
警察大學傍晚發出聲明。翻攝畫面

有關第三張9月24日(星期六)下午1時26分本校人員與侯辦聯繫,是告知澄清該辦所稱之聲明資料,非以本校立場發出,請該辦勿再引用,本通電話係為澄清說明之電話。

第四張有關9月24日(星期六)晚間21時51分媒體報導(中央社),標題為「侯友宜學歷風波 警大:並未發出任何正式聲明」之新聞,係報導記者先電話詢問本校公關室承辦人後,得悉本校立場,乃請求承辦人正式告知經核准之回應內容所為之報導。

警察大學強調,本校係學術機關,無意介入選舉紛爭,自始本校即一再強調未正式發布任何聲明,惜侯辦卻引用媒體資訊指稱為本校之聲明。而全案係業務承辦人員個人疏失,未於第一時間向長官回報,而造成紛爭,本校將依相關規定議處。

按讚、追蹤《壹蘋新聞網》各大臉書粉絲團,即時新聞到你手,不漏接任何重要新聞!

壹蘋新聞網粉絲團

壹蘋娛樂粉絲團

壹蘋時尚粉絲團

★快點加入《壹蘋》Line,和我們做好友!★


點擊閱讀下一則新聞 點擊閱讀下一則新聞
土城城林橋下停放機車突自燃 車輛燒毀不排除縱火可能