女警父親在聲明中表示,對於女兒在社群平台發表極端言論,造成社會不安與紛擾,身為家屬深感歉疚,「我們表達最深切的歉意」。但他強調,女兒並非無端失控,而是長期在職場遭受不當對待,身心早已不堪負荷。

聲明指出,女警早在案發前即經專業醫療機構診斷,罹患雙極性情感異常(躁鬱症)等精神疾病,且相關病況早已為台中市警二分局所知。但家屬就指控,分局不僅未給予應有的關懷與協助,反而持續忽視其病情,甚至在114年10月10日,偵查隊一名闕姓副隊長,違反女警意願,將她關在會議室內進行「收驚」,令家屬無法接受,直指此舉嚴重踐踏當事人意志。

女警父親在聲明中情緒沉重表示,身為父親,看著唯一的女兒在體制內遭受長期霸凌、身心逐漸崩潰,卻求助無門,相關求救訊號遭到漠視,內心滿是心痛與無力。更讓他難以承受的是,事件爆發後,分局第一時間未協助女兒接受治療,反而迅速切割責任,將其形塑為「違法犯紀之人」。

聲明最後,女警父親表示,願意誠心接受司法判決,也願意讓女兒的案件成為警察體系反思的契機,「只希望未來任何一位警察子女,在職業安全與身心健康上,能真正被重視。」他直言,不求其他,只希望女兒的遭遇,能成為警界「無視基層員警」的最後一件案例。

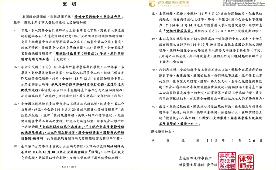
律師代女警父親發出聲明。翻攝自當過警察的查克律師 Chuck Huang臉書
律師代女警父親發出聲明。翻攝自當過警察的查克律師 Chuck Huang臉書

《壹蘋新聞網》提醒您:勇敢求救並非弱者,生命一定可以找到出路。透過守門123步驟1問2應3轉介,你我都可以成為自殺防治守門人。

※ 安心專線:1925(依舊愛我)
※ 張老師專線:1980
※ 生命線專線:1995
※ 反霸凌專線:0800-200-885

作者簡介

李家穎

超過10年媒體經驗,待過多家網路新聞媒體,跑過娛樂、體育線新聞,希望用最簡單的文字「老嫗能解」,讓所有人都能看得懂新聞大小事。