王文洋桃色風暴連環爆,今遭《鏡週刊》報導,又有一名劉姓人妻經牽線認識王文洋,兩人多次發生關係,之後替他產下1子,但王文洋只付200萬元,而週刊指出,這些女子能夠結識王文洋,都與番薯台許姓前總經理有關係,更爆出這些女子與許也都有過關係。

王文洋今透過永然律師事務所發出聲明如下:

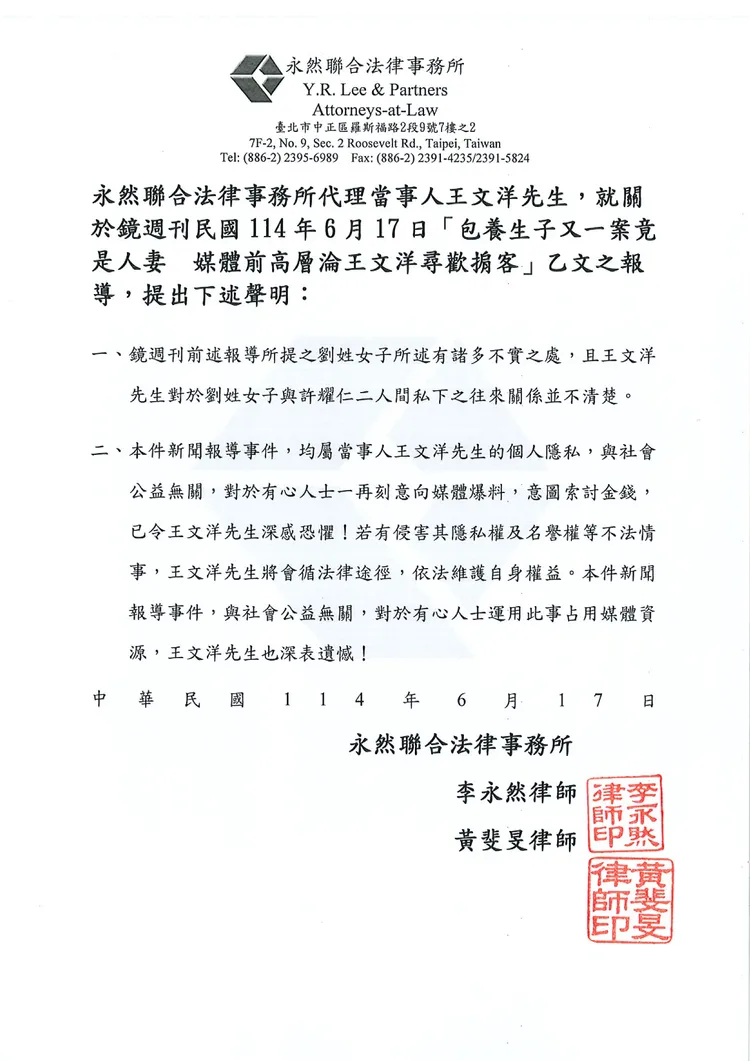
一、週刊前述報導所提之劉姓女子所述有諸多不實之處,且王文洋對於劉姓女子與許某二人間私下往來關係並不清楚。

二、本件新聞報導事件,均屬當事人王文洋個人隱私,與社會公益無關,對於有心人士一再刻意向媒體爆料,意圖索討金錢,已令王文洋深感恐懼,若有侵害隱私權與名譽權等不法情事,王文洋先生將會循法律途徑,依法維護自身權益。本件新聞報導事件,與社會公益無關,對於有心人士運用此事占用媒體資源,深表遺憾。

王文洋透過律師發聲明反擊。
王文洋透過律師發聲明反擊。
作者簡介

黃詩淳

曾任網路媒體,喜歡發掘社會大小事,擅長內容撰寫,具備社群經營實務經驗,熟悉數位行銷與網路趨勢。


點擊閱讀下一則新聞 點擊閱讀下一則新聞
王文洋包養嫩妹 拒付10億認私生子勝訴!法院認證「2人上過床」