Q1:哪些人可以參與「疫苗+1」?

A:3月6日至4月30日期間,「未曾接種任何一劑」、「尚未完成基礎劑」及「6歲以上於今年1月1日起未接種過莫德納BA.4/5次世代疫苗」的民眾,都可以參與接種,不過近期曾確診或已經接種2劑以上疫苗的民眾,則需等到與確診日期間隔3個月(84天)以上才可接種,且今年已經打過莫德納BA.4/5次世代疫苗之民眾,也不能參加。

Q2:「疫苗+1」有哪些疫苗可以選?

A:「未曾接種任何一劑」與「尚未完成基礎劑」的民眾,可以選擇Novavax或是蛋價莫德納疫苗、BNT疫苗,而「6歲以上於今年1月1日起未接種過莫德納BA.4/5次世代疫苗」則可選擇莫德納BA.4/5次世代疫苗,或是Novavax,且指揮中心強調,後者對於BA.4、BA.5等變異株同樣具有保護效果。

Q3:哪裡可以參加「疫苗+1」?

A:可透過疾管署官網「疫苗加一,解封安心」專區的「COVID-19疫苗接種院所」,利用各地方政府衛生局提供COVID-19疫苗接種院所資訊」,或「COVID-19疫苗接種院所地圖」,選擇住家或工作地附近之接種地點就近接種。可至地方政府衛生局之官方網頁、粉絲專頁等取得更多最新消息。

Q4:我已經打到第3劑了,還需要參加「疫苗+1」嗎?

A:指揮中心表示,疫苗接種後產生的保護力非永久有效,「疫苗+1」主要是希望提升民眾的預防保護力,尤其有效降低染疫後住院、重症及死亡機率,且未來持續恢復正常生活,參與「疫苗+1」可以進一步提升國內群體免疫保護力,保護自己、也保護脆弱族群。

Q5:參加「疫苗+1」有什麼好康可以拿嗎?

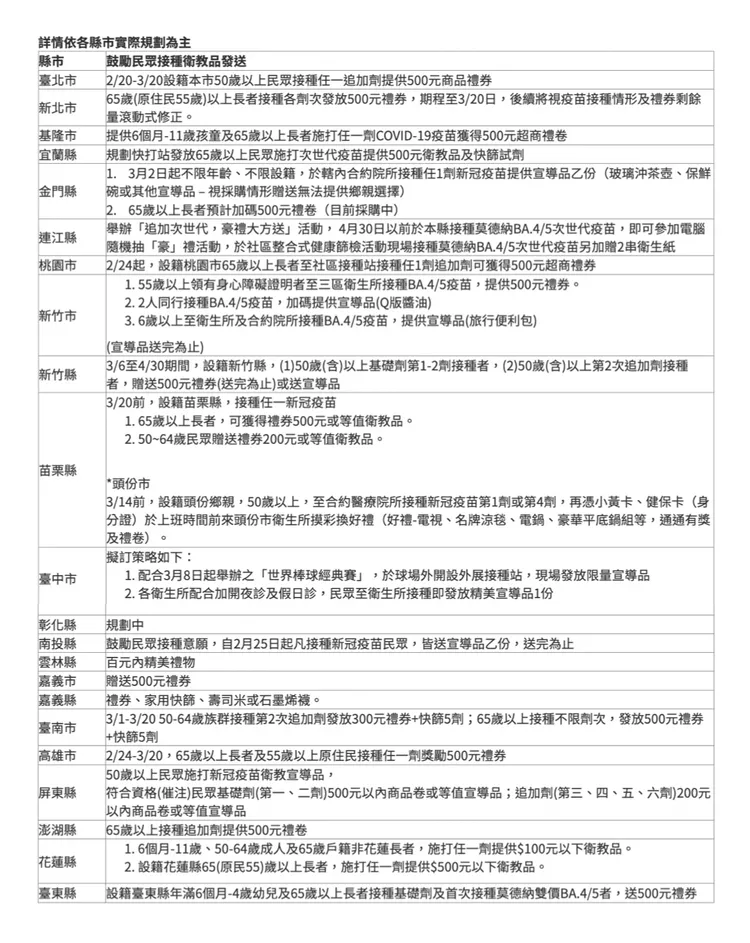
A:各縣市為鼓勵民眾踴躍參與「疫苗+1」,分別推出不同的獎勵措施,符合資格的民眾最高可得到500元的禮券。


點擊閱讀下一則新聞 點擊閱讀下一則新聞
壹蘋頭家|從擺地攤躍上衣鞋潮流女王!港台明星都找她 卻敵不過核彈級關稅沉潛蟄伏