龍邦表示,詹皓鈞擅用泰山公司資源抹黑龍邦的種種荒謬言論,除了附上12月2日泰山董事會議程、作為「詹家董事們荒腔走板草率處分重要資產之佐證」外,更有7項聲明,強調龍邦入股泰山,始終秉持初衷,以穩定泰山經營為念,進而持續投資。

龍邦聲明指出,針對近期詹家董事屢次公開以負面言詞如「集體沉淪」、「惡意併購」等攻擊龍邦及龍邦董事長劉偉龍,並以「唯利是圖」、「沾染強盜色彩的集團」影射龍邦等種種妨礙名譽行徑,龍邦公司雖一向與人為善,然亦絕無縱容不法之理,請相關人等切勿一錯再錯,否則將依法採取相關法律行動以正視聽。

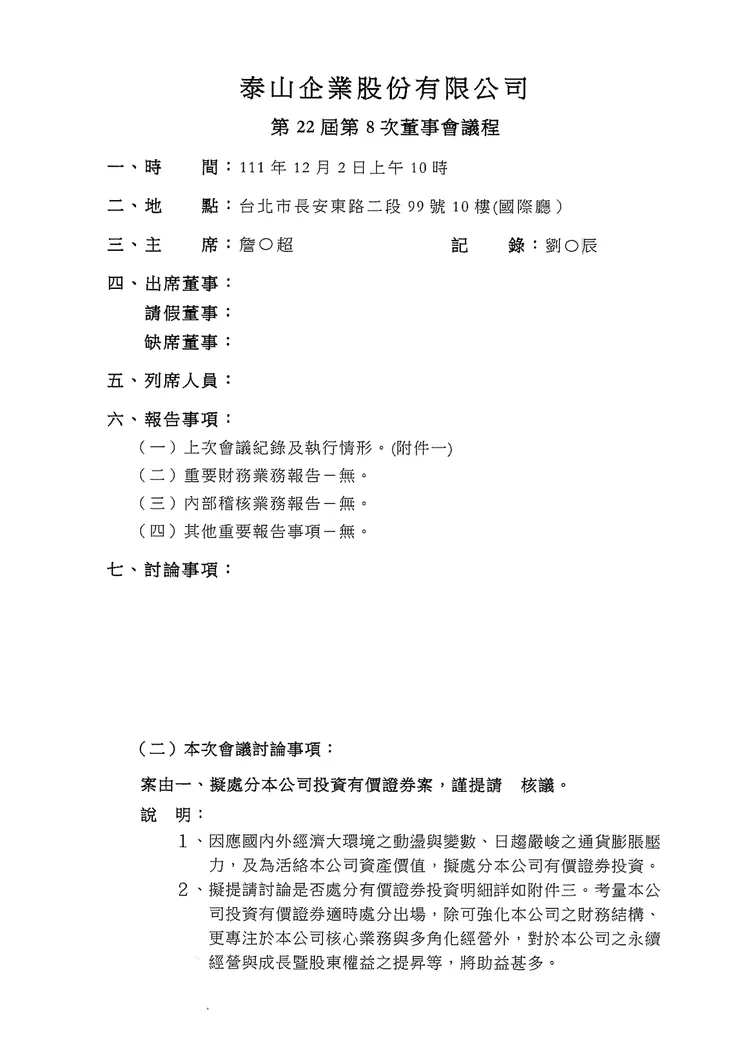
龍邦出示泰山12月2日董事會議程,作為「詹家董事們荒腔走板草率處分重要資產之佐證」。龍邦提供
龍邦出示泰山12月2日董事會議程,作為「詹家董事們荒腔走板草率處分重要資產之佐證」。龍邦提供
龍邦出示泰山12月2日董事會議程,作為「詹家董事們荒腔走板草率處分重要資產之佐證」。龍邦提供
龍邦出示泰山12月2日董事會議程,作為「詹家董事們荒腔走板草率處分重要資產之佐證」。龍邦提供
龍邦出示泰山12月2日董事會議程,作為「詹家董事們荒腔走板草率處分重要資產之佐證」。龍邦提供
龍邦出示泰山12月2日董事會議程,作為「詹家董事們荒腔走板草率處分重要資產之佐證」。龍邦提供

龍邦完整聲明如下:

1.      龍邦當初入股泰山,為泰山經營團隊邀請,所有持股皆依法公告。入股以來也始終秉持初衷,以穩定泰山經營為念,進而持續投資。

2.      龍邦作為泰山大股東,以大股東身分擔任董事並盡其義務,向公司或經營團隊提出經營面專業建議名正言順。經營團隊一意孤行,漠視龍邦董事提出之專業提問,在沒有任何規劃與專業評估報告的情況下,甚向董事會隱瞞與萬寶開發公司早有接觸之相關資訊,對董事長空白授權方式及席次優勢強硬通過全家股權處分案,若此事無任何違法不當,何須極盡各種抹黑之能事來淆亂大眾視聽?

3.      泰山公司獨立董事杜英達先生,除早已質疑董事會空白授權及決議方式、內容違反公司法規定外,日前亦應董事之呼籲查帳來瞭解內幕,藉此揭發經營團隊所為不法行為,以維護全體股東權益,若泰山財務公開透明、合法合規,經營團隊絕無敷衍推託董事申請查閱相關資料之理!

4.      龍邦無意捲入任何家族之爭,關切泰山公司經營治理實係從善盡董事責任及義務之角度出發。泰山既是上市公司,本就應該回歸資本市場接受投資大眾檢驗,無關家族紛爭,更無關個人恩怨。龍邦自始自終皆以專業經營治理精神,協助泰山擺脫家族治理思維,健全經營體質,脫胎換骨為現代化企業。

5.      全家公司乃泰山公司最重要之投資事業,更是歷年來主要之獲利來源,而全家公司今年營運將創新高遠景可期,此乃眾所周知的事實,遑論國泰金控之第一大股東萬寶開發公司。然而泰山經營團隊卻擅自賤賣最有價值資產,並視公司治理為無物,以「黑箱作業」的不尋常交易聯合外人巧取豪奪,令泰山公司獲利所重倚之資產毁於瞬間,全體股東分配股利之盼望頓時成空!針對此等疑雲重重、機關處處的交易,龍邦堅信司法必能還原真相!

6.      針對近期詹家董事屢次公開以負面言詞如「集體沉淪」、「惡意併購」等攻擊龍邦公司及龍邦董事長劉偉龍,並以「唯利是圖」、「沾染強盜色彩的集團」影射龍邦公司等種種妨礙名譽之行徑,龍邦公司雖向與人為善,然亦絕無縱容不法之理,請相關人等切勿一錯再錯,否則將依法採取相關法律行動以正視聽。

7.      龍邦懇請主管機關以「個案檢視」,積極監管泰山公司,務必防免泰山公司因無效交易取得之全家股權處分款項遭挪用或侵吞!


點擊閱讀下一則新聞 點擊閱讀下一則新聞
楠梓再創新高 茂德「高大之森」最貴單坪46萬4字頭佔比僅14.6%