「Kep1er」2022年從韓國選秀節目《Girls Planet 999》出道,現任成員為崔有眞、金采炫、金多娟、休寧巴伊葉、徐永恩、中國籍的沈小婷和日籍的江崎光,7人剛於16日在泰國曼谷出席中國社交媒體微博舉辦的「微博文化交流之夜」。據《每日經濟Star Today》報導,Kep1er已於上個月獲得福建省的演出許可,演唱會預計在福州市鼓樓區一家飯店舉行,容納人數約1500人。

福建省文化和旅遊廳官網已公布Kep1er的演出許可公文,備註屬於大型群眾性活動,須取得公安部門協助。《朝鮮日報》指出,相關人士表示,雖然演出名稱是《2025 Kep1er粉絲見面會》,但從福建省發放演出許可證這一點來看,可以視為單獨演唱會;北京的外交消息人士則表示:「如果此次演出能夠圓滿結束,中國地方政府將展開K-POP偶像的邀請競爭。」

中國在2016年因南韓部署薩德反導彈系統而祭出限韓令,限制韓國藝人與影視作品輸出到中國市場,近年偶有韓流偶像到中國出席簽名會或快閃店活動,但大規模演唱會一直未能舉辦。

而韓國男團「EPEX」原定今年5月31日在福州開唱,後來因「不可抗力因素」臨時取消。如今Kep1er再度挑戰限韓令後首次在中國開唱,粉絲擔心遭有心人士檢舉,都希望能低調一點。


【推薦新聞】陳曉離婚半年瘋傳和毛曉彤領證 她爆氣打假:從未在一起過


Kep1er日前在曼谷出席微博文化交流之夜。翻攝微博文化交流之夜微博
Kep1er日前在曼谷出席微博文化交流之夜。翻攝微博文化交流之夜微博
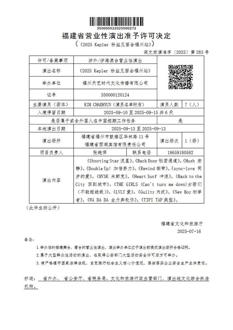
福建省批准Kep1er演出。翻攝福建省文化和旅遊廳官網
福建省批准Kep1er演出。翻攝福建省文化和旅遊廳官網
EPEX原定5月在福州開唱,後來因不可抗力因素取消。翻攝EPEX IG
EPEX原定5月在福州開唱,後來因不可抗力因素取消。翻攝EPEX IG
作者簡介

吳惠菁

從事影劇新聞工作多年,喜歡追劇、看電影,漫畫和動畫也是重要的精神食糧,長期關注日本演藝圈,有機會就飛去應援


點擊閱讀下一則新聞 點擊閱讀下一則新聞
自給安全感!這5星座靠「摸得到的資產」鎖住財富 越放越有價