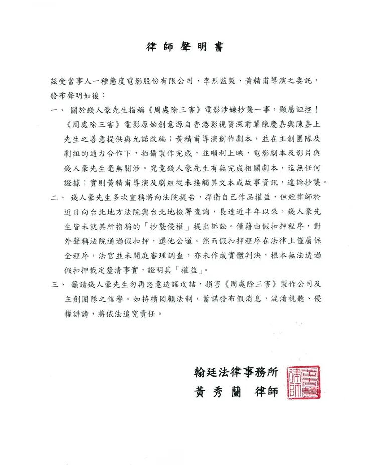
《周處》導演黃精甫和李烈監製的一種態度電影股份有限公司委託律師發布3點聲明,表示「《周處除三害》電影原始創意源自香港影視資深前輩陳慶嘉與陳嘉上先生之善意提供與允諾改編」,強調「電影劇本及影片與錢人豪先生毫無關涉。究竟錢人豪先生有無完成相關劇本,迄無任何證據;實則黃精甫導演及劇組從未接觸其文本或故事資訊,遑論抄襲。」

針對錢人豪宣稱向法院提告,聲明也指出「但經律師於近日向台北地方法院與台北地檢署查詢,長達近半年以來,錢人豪先生皆未就其所指稱的「抄襲侵權」提出訴訟。僅藉由假扣押程序,對外聲稱法院通過假扣押,還他公道。然而假扣押程序在法律上僅屬保全程序,法官並未開庭審理調查,亦未作成實體判決,根本無法透過假扣押裁定楚清事實。」

最後,呼籲「錢人豪先生勿再恣意造謠攻詰,損害《周處除三害》製作公司及主創團隊之信譽。如持續罔顧法制,蓄諆發布假消息,混淆視聽、侵權誹謗,將依法追究責任。」

《周處除三害》發布律師聲明。翻攝《周處除三害》臉書
《周處除三害》發布律師聲明。翻攝《周處除三害》臉書
作者簡介

黃閔

電影線記者,把看片當日常,喜歡和創作者聊天,用文字記錄電影世界裡的大小事,樂於在光影與專訪中尋找最真實的火花。


點擊閱讀下一則新聞 點擊閱讀下一則新聞
第98屆奧斯卡戰情分析|吸血鬼音樂劇《罪人》後勁噴發 挑戰李奧納多大片